海通:美国劳动力市场降温,上周中资美元债上涨
本文来自微信公众号“珮珊债券研究”,原标题《美国劳动力市场降温,中资美元债上涨》。
投资要点:
美国非农数据及PMI均低于预期。美国3月季调后非农就业人口增23.6万人,预期增23.9万人,前值增32.6万人;失业率为3.5%,预期维持在3.6%不变。美国3月制造业PMI终值为49.2,预估为49.3,初值为49.3。美国3月Markit服务业PMI终值 52.6,预期53.8,初值53.8;综合PMI终值52.3,预期53.3,初值53.3。美国2月工厂订单环比下降0.7%,预期下降0.50%,前值为下降1.60%。美国2月建筑支出环比下降0.1%,预估为0.0%,前值下降0.1%修正为上升0.4%。
美联储官员维持鹰派表态,继续加息预期升温。4月3日,美联储逆回购工具使用规模为2.221万亿美元,创2023年迄今新高。美联储威廉姆斯:预计通胀率将在2023年降至约3.25%左右。美联储梅斯特:预计通胀将在年底前降至3.75%,并在2025年前降至2%。模型预测显示美联储今年不会降息,将需要再加息将利率上调至5%以上;FOMC的利率路径将取决于美国通胀预期的回落幅度。银行业紧张局势增加了利率走势的不确定性。美联储布拉德:美联储可以继续采取当前货币政策对抗通胀,预计通胀将更具粘性,而劳动力市场强劲,美联储的利率需要高于5%。利率现在处于足够限制性区间的下端。据CME“美联储观察”,截至4月10日,美联储5月维持利率不变的概率为34.4%,加息25个基点的概率为65.6%;到6月维持利率不变的概率为32.9%,累计加息25个基点的概率为64.3%,累计加息50个基点的概率为2.8%。
美国。主权债:美债下跌。23/3/31-23/4/7,2Y美债利率下行9bp至3.97%,10Y美债利率下行9BP至3.39%;10Y-2Y美债利差倒挂幅度与3月31日的58bp持平。信用债:高收益债指数上涨。
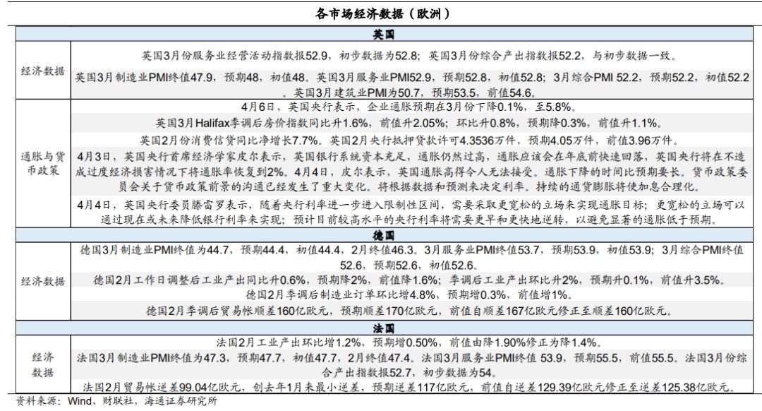
欧洲。主权债:英国、德国债市上涨,长短端利率均下行。法国债市分化,短端利率不变,长端利率下行。信用债:投资级债券指数、高收益债指数均上涨。
亚洲。主权债:韩国、新加坡债市上涨,长短端利率均下行;中国、日本债市分化,中国短端利率上行、长端利率下行。日本短端利率下行、长端利率上行。信用债:中债信用债总指数上涨,新兴国家(除日本)非投资级指数、日本公司债指数均下跌。
新兴市场。主权债:印度债市上涨,长短端利率均下行;墨西哥、巴西、印尼债市分化,墨西哥短端利率下行、长端利率上行,巴西、印尼短端利率上行,长端利率下行;俄罗斯债市下跌,长短端利率均上行。南非长端利率下行,土耳其、巴基斯坦长端利率上行。信用债:投资级非主权债指数上涨,高收益债指数下跌。
中资美元债:投资级收益率平均下行,投机级价格平均上涨。投资级中资美元债收益率平均下行4.90BP,投机级中资美元债价格平均上涨0.09%。
1.主权债和信用债市场周度观察

2.各市场经济数据周度观察



3.中资美元债周度观察
3.1中资美元债:投资级收益率平均下行,投机级价格平均上涨
上周投资级中资美元债收益率平均下行。根据我们的样本库,4月7日投资级中资美元债(非金融债)收益率与3月31日相比平均下行4.90BP。具体来看,3年期及以下债券收益率平均下行5.05BP,3-5年期债券收益率平均下行5.10BP,7年期及以上期限的债券收益率平均下行4.70BP。




上周投机级中资美元债价格平均上涨0.09%。具体来看,价格上涨幅度最大的发行人为海伦堡中国控股有限公司,价格下跌幅度最大的发行人为国瑞健康。




3.2 新兴市场美元债发行情况


